Polymarket 차익거래(Arbitrage) 봇 구축을 위한 기술 분석 및 설계
2026-02-12 10:00 AM
Polymarket 차익거래(Arbitrage) 봇 구축: 기술 분석부터 설계까지
최근 예측 시장(Prediction Market)인 Polymarket의 거래량이 폭발적으로 증가했습니다. 단순한 도박을 넘어, 금융 상품으로서의 성격이 짙어지면서 필연적으로 차익거래(Arbitrage) 기회가 발생하고 있습니다.
이 글에서는 Polymarket의 기술적 기반인 Gnosis CTF(Conditional Tokens Framework) 메커니즘을 심층 분석하여 차익거래 원리를 파악하고, 이를 자동화할 HFT(High Frequency Trading) 봇의 설계 계획을 정리합니다.
1. 핵심 원리: CTF와 Atomic Arbitrage
Polymarket은 단순한 베팅 사이트가 아닙니다. 이더리움(Polygon) 상의 스마트 컨트랙트인 CTF(Conditional Tokens Framework) 위에서 작동합니다.
Split & Merge 메커니즘
모든 마켓은 **담보(Collateral, 주로 USDC)**를 기반으로 파생된 토큰을 거래합니다.
- Split (발행): 1 USDC를 락업하면, 모든 가능한 결과(예: Yes + No)의 토큰을 각각 1개씩 받습니다.
1 USDC → 1 Yes Token + 1 No Token
- Merge (상환): 모든 결과의 토큰을 1개씩 모아서 가져오면, 다시 1 USDC로 바꿀 수 있습니다.
1 Yes Token + 1 No Token → 1 USDC
차익거래 기회 (The Opportunity)
이 메커니즘 덕분에, 시장 가격의 합이 **1$**와 다를 때 무위험 차익거래가 가능합니다.
- Minting Arb (가격 합 > 1$)
- 시장에서 Yes가 $0.6, No가 $0.5에 거래된다고 가정 (합 $1.1)
- 전략: 1 USDC로 (Yes+No)를 Minting → 시장에 각각 매도 → $1.1 수익 (ROI 10%)
- Burn/Redeem Arb (가격 합 < 1$)
- 시장에서 Yes가 $0.4, No가 $0.5에 거래된다고 가정 (합 $0.9)
- 전략: 시장에서 Yes, No를 각각 매수($0.9 소요) → Merge하여 1 USDC 상환 → $0.1 수익
현실적인 제약: Polymarket은 오더북(CLOB) 기반이므로, Taker Fee와 Slippage를 고려해야 합니다. 따라서 (Price_Yes + Price_No + Fees) < 1.0 인 순간을 포착하는 것이 핵심입니다.
2. 봇 구축 전략 (Bot Strategy)
단순한 스크립트로는 경쟁력이 없습니다. 오더북의 갭을 밀리초(ms) 단위로 캐치해야 합니다.
타겟 전략: Negative Risk Arbitrage
최근 Polymarket은 여러 결과 중 하나만 실현되는(Mutually Exclusive) Negative Risk 마켓을 지원합니다. (예: "공화당 후보는 누구?" - 트럼프/헤일리/디샌티스 등)
- 기회: 10명의 후보가 있을 때, 각 후보 토큰 가격의 합이 $0.95라면?
- 액션: 10개 토큰을 전부 시장가 매수 → Merge → 5% 확정 수익.
- 난이도: 슬리피지 계산과 Execution 속도가 생명.
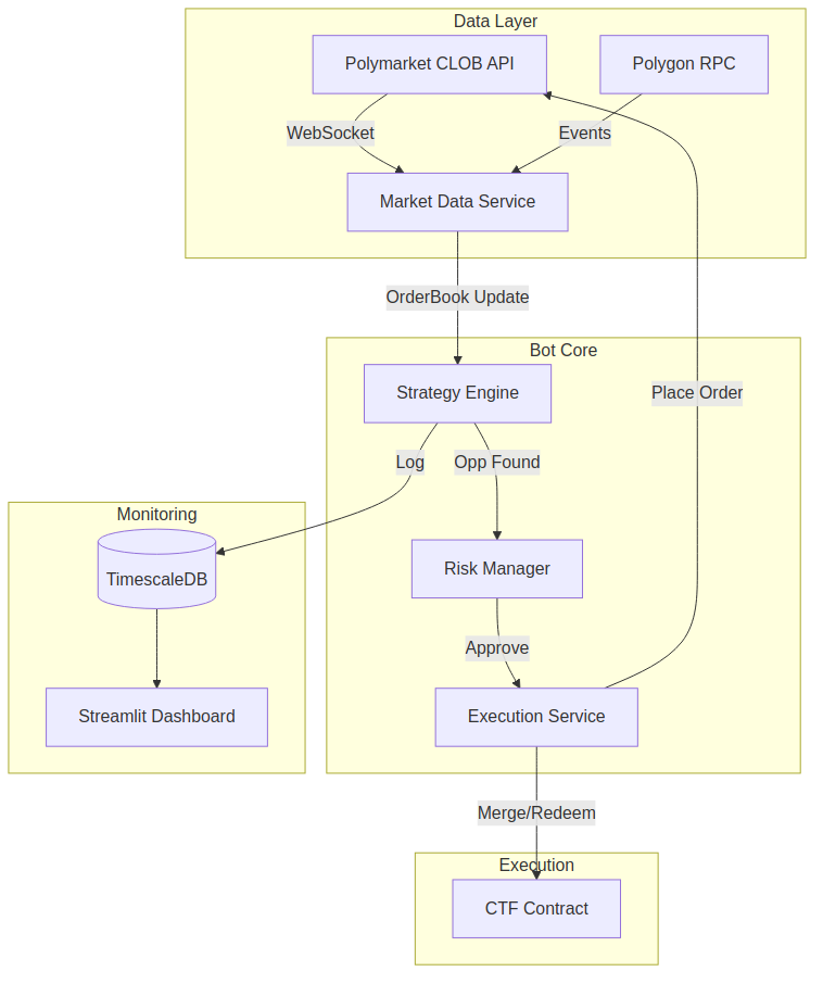
3. 시스템 아키텍처 설계
이 봇은 안정성과 속도를 위해 Python 기반의 비동기 마이크로서비스 아키텍처로 설계합니다.
Tech Stack
- Language: Python 3.11+ (
asyncio)
- SDK:
py-clob-client (Polymarket 공식 CLOB 클라이언트)
- Chain: Polygon RPC (Alchemy/Infura) - CTF Mint/Redeem용
- DB: TimescaleDB (틱 데이터 저장 및 백테스팅)
Architecture Diagram

- Market Data Service: CLOB Websocket을 통해 수천 개 마켓의 오더북(L2 Data)을 실시간 수신.
- Strategy Engine: 메모리 내에서
Sum(Ask_Prices)를 계산. 임계값(예: 0.99) 이하로 떨어지면 트리거.
- Risk Manager: 현재 잔고(USDC)와 가스비를 고려해 진입 가능 여부 판단.
- Execution Service:
- Atomic Transaction이 중요. 매수 후 즉시 Merge가 불가능할 수 있음(포지션 홀딩 리스크).
- 1단계: CLOB API로 토큰 매수 (Fill or Kill)
- 2단계: CTF 컨트랙트 호출 (Merge/Redeem)
4. 운영 계획 (Roadmap)
Phase 1: Paper Trading (모의 투자)
- 실제 자금 투입 없이, 실시간 데이터만 수신하며
가상 체결 시뮬레이션.
- 슬리피지와 수수료를 보수적으로 적용하여 수익성 검증.
Phase 2: Live Trading (Small Cap)
- 뱅크롤: 100 USDC
- 대상: 유동성이 적어 스프레드가 큰 롱테일 마켓(정치 외 이슈 등).
- 목표: 일일 승률 90% 이상, MDD(Maximum Drawdown) 1% 미만.
Phase 3: Scaling & Optimization
- Rust로 코어 로직 포팅 고려 (Latency 단축).
- Polygon 노드 직접 운영 (RPC 레이턴시 최소화).
결론
Polymarket 차익거래는 단순한 코딩이 아니라, 블록체인 메커니즘(CTF)과 전통적 HFT(CLOB)의 결합입니다. 시장 효율성이 높아질수록 기회는 줄어들겠지만, 틈새 시장(Long-tail Markets)에는 여전히 기회가 있습니다.
다음 글에서는 실제 **Python 봇 코드의 핵심 파트(CLOB 연동, 시세 포착 로직)**를 공개하고, 모의 투자 성과를 공유하겠습니다.